Türkiye, İtalya olur mu? Çin bu işi atlattı mı? Almanya mucize mi yaratıyor? Her şey Kore’nin dediği gibi daha çok test mi? ABD, en kötüsü mü olacak? Sıcak ülkeler avantajlı mı? Son dönemde sıklıkla duyduğumuz, çoğu kez veri analizi ile karşılaştırma ilkelerinden yoksun cevapları yine veriler yoluyla sınayalım!
Tıp doktoru değilim, konumuz da tıp değil; veri analizi ve uluslararası karşılaştırma. Kişisel temizlik ve karantina tavsiyeleri yeterli değil; toplum doğru şekilde bilgilendirilmeli ve bu görev Sağlık Bakanlığı’nın. Aksi halde; bir tarafta aşırı rehavete, diğer tarafta paniğe neden oluyor.
Çok paylaşılan bir görselle başlayalım. Türkiye ve İtalya’daki vaka sayısı artışları. İlk bakışta korkunç bir sonuç veriyor, belki gerçekten böyledir veya değildir. Veri eksikliği ve güvenirliği, demografik ve coğrafi yapıların farklılığı, önlemlerin zamanlaması ve sağlık sistemleri farkı.

Öncelikle veri doğruluğundan şüphe edelim. Acaba bizdeki ilk vaka gerçekten 11 Mart tarihinde mi görüldü? Resmi olarak açıklanan ilk vakaya kadar çok sayıda yurt dışındaki vakanın yolunun Türkiye’den geçtiğini okumuştuk. Yani ilk tespit gününde gecikme ihtimali yüksek.
Zaten emekli KKK komutanı Aytaç Yalman’a teşhisin vefatından sonra konabilmesi ve bu konuda medya baskısı olana kadar konunun yanıtsız bırakılması şüpheleri daha da artırmıştı. Bunun konumuzla ilgisi ne? Şu andaki 970 vaka sayısına 11. değil belki de 17. günde ulaştık. Yani diğer değişkenleri sabit sayarsak, durumumuz o kadar kötü olmayabilir. Diğer değişkenler? En önemlisi yapılan test sayısı. Haliyle test yapılmadığında da vakalara kesin teşhis konamıyor.

Türkiye bu konuda oldukça geride, üstelik 20 Mart tarihinde 3656 kişiye test yapılırken, 1 gün sonrasında bu sayı beklenenin aksine 2953 kişiye gerilemiş.

Tespit sayısı da 311’den 277’ye düşmüş. 500 bin test kitinin ABD’ye satılması skandalına yorum bile yapamıyorum. Öyle ki bu sözün dile getirildiği günlerde Türkiye’de yapılmış test sayısı henüz 10 bin ve günlük olarak 15 bin hedefi konulmuş. Daha 4 binden fazla test yapılmış gün olmadı. Testin doğruluk yüzdesi de çok önemli. Bu konuyla ilgili elimizde hiçbir veri yok. Neden çok önemli? Çünkü korona virüs taşıdığı halde negatif test sonucu elde edenler, doğal olarak güvenle günlük hayatlarına devam ediyorlar ve istemeden bunu çevrelerine yayıyorlar.
Araştırmalar başarılı covid-19 tedavisi sonrası hastalığın tekrar edebileceğine işaret ediyor, yani ömür boyu bağışıklık yokmuş. Ayrıca negatif çıkan testin ardından belki 5 dakika sonra virüsü yeniden kapabiliriz. Demek ki test kiti çok olmalı, gerektiğinde testler tekrarlanabilmeli. Yani Koreliler haklı. Tabii karantina disiplini ve yeterli tedavi kapasitesi oluşturulmadığı müddetçe test, yalnızca kötü haber demek. Yani testsiz olmuyor ama yalnızca test yapmak da yetmiyor.
Gelelim virüsün öldürücülük düzeyine. Burada sıklıkla kullanılan oran ölüm sayısının vaka sayısına oranı. Ancak mesele şu ki ölümler; semptomların görülmesi, hastanede tespitin başlaması ve ardından geçen birkaç günün sonucunda gerçekleşiyor. Yani bu iki veri karşılaştırılabilir değil. Daha doğru bir analiz ölüm sayısı ile tedavi edilip taburcu edilenler arasında yapılabilir. Son verilere göre bu oran %12 ve gittikçe artıyor.
Peki, virüsün mutasyona uğramamasına ve tıbbi imkânları daha gelişmiş ülkelere sıçramasına rağmen neden böyle bir durum yaşanıyor? Bütün istatistikler çok net bir şekilde yaşlılarda ve bir b

aşka kronik rahatsızlığı olanlarda virüsün daha ölümcül etki bıraktığını söylüyor. Yani üstteki %12 oranı bir ortalama; ülkeden ülkeye çok değişebiliyor, nüfus yapısı önemli. İtalya’daki yüksek ölü sayısının nedenlerinden biri bu. Türkiye’nin nüfusu görece genç, ancak görece. Pakistan, Hindistan, Bangladeş veya Afrika ülkeleri kadar genç değiliz. İran’daki vaka sayısına oranla ölüm sayısının İtalya’dan düşük olmasının ardında bu neden olabilir. Fakat yaşlı olmak yetmiyor, virüsün size de ulaşması gerekiyor.
Bu konuda asıl taşıyıcı muhtemelen gençler. Semptomları pek göstermeden hatta hiç yaşamadan hastalığı taşıyor, kendi başına atlatabiliyorlar. Ebeveynleriyle yaşayan gençleri hesaba katmak gerek. Aşağıda ilgili oranlar verilmiş. Kuzey ve Güney Avrupa arasındaki ayrım keskin. Yani çekirdek veya geniş aile olarak ikamet eden kişilerde risk haliyle daha yüksek. Türkiye’de çoğu genç ailesiyle yaşıyor. Her gence her dakika test yapma imkânı hala hiçbir ülkede yok; öyleyse ilk yapılması gerekenlerden biri özellikle gençlerle yaşlıların iletişimini kesmek.

Tabi gençlerin de risk altında olduğunu unutmamak gerek. Büyük facialarda ölü sayısına odaklanılır ve yaralı sayısı ikinci planda kalır. Kimi araştırmalar, iyileşen kişilerin akciğerlerinin eski düzeyine erişemediğini düşünüyor. Profesyonel sporcuları düşünün, mesleki kayıp yaşayabilirler. Ötesi ölmeseniz ve kalıcı sağlık sorunu yaşamasanız bile; psikolojik olarak geçirilecek zor günleri, aşırı yoğun hale gelmiş /gelecek hastanelerdeki şartları; sizlerle ilgilenecek olan sağlık personelinin durumunu ve ötesi kendi sevdiklerinize virüsü taşıma sorumluluğunu unutmamalı.
Bu virüs, Çin’den sonra çoğunlukla gelişmiş ülkelere doğru yayıldı. Bunun muhtemelen ana nedeni bu ülkelerin hem tatil hem iş amaçlı olsun daha çok seyahat etmeleri. Yaz turizminin yaygın olduğu ülkemize, virüs bu nedenle geç gelmiş olabilir. Umrede ise mevsimsellik daha az. Gelişmekte olan ülkelerin görece genç nüfusa sahip olmaları nedeniyle, bu ülkelerde belirtileri gösteren ilk vakalar geç tespit edilmiş olabilir.
Fakat uluslararası dolaşım da büyük etken. Örnek, son dönemde birçok konuda imrenerek baktığımız 364 bin nüfuslu İzlanda’daki 473 vaka ve 1 ölü. Daha uç örneği de belirtelim; Faröe Adaları. Nüfus 52 bin ve vaka sayısı 92. San Marino’nun 33 bin nüfusuna karşılık olarak 20’si ölümle sonuçlanmış 160 vakasını da unutmayalım. Tabi San Marino, esasında İtalya’nın bir kasabası sayılır. Hâlbuki Faröe Adaları, haliyle bir ada.
Uluslararası dolaşım konusunda en önemli örnek belki de İsviçre olabilir. Dünyanın en zengin ülkeleri arasındalar ve ülkeye giriş-çıkış çok sık. İsviçre’de 6863 vaka sayısına şaşıracaksınızdır, bu kadar zengin ülkedeki 80 ölüme de. Yaş elbette bu son kısımda ana belirleyici. Özetle, zenginlik ilk aşamada fayda değil zarar getiriyor gibi. Kişi başına düşen gelir sıralamalarında hep en üstte yer alan Katar’da 481 vaka ve Lüksemburg’taki 3’ü ölümle sonuçlanmış 670 vaka ilk bakışta şaşırtıcıydı; artık değil.

Öyleyse fakir ülkeler şanslı diyebilir miyiz, mesela Hindistan? İlk bakışta evet! 1,4 milyar nüfusa yaklaşmış bu fakir ülkede yalnızca 332 vaka var. Ölü ise hala yok. Yetersiz test sayısı veya uluslararası dolaşıma görece az açık olması bir neden olabilir. 215 milyonluk Pakistan’da ise sayı 645 ve ölü yok. Genç nüfus etken, ya sıcak iklim?
Covid-19 gribe benzer semptomlar gösteriyor ve belki de kış ayları daha tehlikeli. Ancak domuz gribinin diğer mevsimlerde de görülebildiğini hepimiz duymuşuzdur. Bu önermeyi biraz sınayalım. Ne de olsa Afrika’da da bu hastalık az görünüyordu, değil mi? Bu ülkelerle benzer iklime sahip Singapur ve Bahreyn’e bakalım. İkisi de çok zengin ve uluslararası dolaşıma açık. Düşük nüfuslarına rağmen sırasıyla 432 ve 310 vakaya sahipler. Kış mevsimini pek yaşamayan nemli ve kurak 2 zengin ülkede durum bu. Son dönemde tıp doktorlarının bu salgının uzun sürebileceğine ilişkin yeni bulgularına denk geliyoruz. Yani sıcak iklim veya sıcak mevsim çözüm değilmiş gibi görünüyor. Zaten yaz aylarına kadar daha çok süre var.
Peki, bu hastalığa kapılan kaç kişi tedavi olup taburcu edilebildi? Bu konuyla ilgili ülkemizde bir veri yok, şeffaflığın önemini bilelim. Ya dünyada? Büyük çoğunluğu Çin’de. Bu ülkede hastalığın tespit edildiği 81054 kişinin 3261’i hayatını kaybederken, yaklaşık 72 bini tedavi edilerek taburcu edilmiş. Yani bardağın dolu kısmını da göz ardı etmeyelim.
Tam da bu esnada Almanya’ya değinmemiz gerekiyor, çünkü artan hasta sayısına rağmen Almanya’da İtalya ve İspanya’daki gibi yüksek ölüm oranı yok. 22364 vaka ve yalnızca 84 ölüm. İtalya’da bu oran %9. Üstelik Almanya nüfusu da İtalya gibi yaşlı olmasına rağmen. Tek başına bu veri yeterli değil, taburcu edilenlere de bakmak gerek. Almanya’da yalnızca 84 ölü var ama tedavi edilip taburcu edilmiş sayısı da yalnızca 209. Tedavide bir Alman mucizesinin olup olmadığını henüz bilmiyoruz, bunu ancak taburcu edildiklerinden sonra söyleyebileceğiz.
Peki, Almanya’nın farkı ne olabilir? Yayılmayı önleyememiş, yani benzer gelir grubundaki Japonya kadar başarılı değil. Elbette Japonya ada ülkesi ve AB üyesi değil, yani sınır kontrolleri daha kolay. Almanya’nın sırrı; kişileri tedavi altında tutabilmesi ve yaşatabilmesinde. Muhtemelen maddi gücü ile sosyal devlet olmanın avantajı ile daha yaygın, kaliteli ve uzun süreli sağlık hizmetini sunabilmiş. Hastalığı ölüm-kalım olarak değil de birkaç haftalık süreç olarak değerlendirirsek bunun önemini anlarız. Ancak Almanya hala tehlike hattında!
Çünkü önemli olan toplam değil, aktif vaka sayısı. Bu şekilde bakınca Almanya 22 bin tespit edilmiş hasta ile 4. sırada. Tabii çok sayıda ve güvenilir test yapmanın da önemini vurgulayayım. Misal belki Türkiye’de durum daha kötüdür. Ancak aktif vaka sayısı yalnızca o anı gösteriyor.

Ya vaka artış sayısı? Örneğin yeni vaka artış sayısında 21 Mart tarihinde ABD 2. sırada. Muhtemelen birkaç gün içerisinde İtalya’yı da geçerek en çok yeni vakaya orada rastlanacak. Hatta ay sonu gelmeden ABD toplam vaka sayısında Çin’i geçebilir.

ABD için yüksek nüfus, serbest dolaşım ve kişisel haklar bir dezavantaj. Ötesi devletin sağlık alanında vatandaşlarına sunduğu ücretsiz hizmet yok derecek kadar az. Hepimiz Amerikalıların diş çektirmeye doktora gitmeye acıdan değil faturadan ötürü korktuklarını duymuştur. Fakat unutmamak gerekiyor ki ABD devlet bütçesi dünyanın en büyüğü ve dolar bir rezerv para. Yani ABD dezavantajlarını; para gücünü kullanarak değiştirebilir. Son alınan önlemlerle muhtemelen birkaç gün içerisinde en çok test yapan ülke olacaklar. ABD’de kurulu sağlık araştırma laboratuvarlarına ve ABD menşeili ilaç şirketlerine de değinelim. Bir tedavi veya aşı bulunduğunda, alım önceliği muhtemelen ABD veya onun gibi bütçesi büyük ve tıbbi araştırma yapan ülkelerin (AB ve Çin) olacak.

Çin için de kötünün sona erdiğini söyleyemeyiz. Hala 5353 aktif vaka var ve bunların 1845’inin durumu ağır. Ötesi virüs gözden kaçırılmış 1 kişiyle veya yeni bir yabancı ziyaretçi ile yeniden yayılabilir. Kesin olansa şu: Çin büyük tecrübe kazandı ve olası bir yeni salgına daha hazır.
Cinsiyete de değinelim, acaba kadın ve erkek aynı düzeyde mi etkileniyor? Bu konuda da ülkemizde herhangi bir veri yok. Vaka sayısındaki azlık, kadınların dolaşımının daha az olmasına bağlı olabilir; öldürücülük farkı da kronik hastalık oranına. Yani cinsiyet çok önemli olmayabilir.

Fakat bu sonuca varabilmek için yeterli veriye sahip olup diğer faktörleri de hesaba katmak gerek. Birbirinden ayrı 2 seri, oldukça paralel hareket eder. Siz güçlü bir nedensellik var sanırsınız ama esasında ikisinin de ardında başka bir ortak neden vardır; hatta bazen tümüyle tesadüftür.
Yeniden Türkiye’ye dönelim. 1 5 6 18 47 98 191 359 670 947. Bunlar her gün sonundaki toplam vaka sayısı. Nasıl yorumlayacağız? Lise matematik derslerindeki diziler/ seriler konularını andırıyor. Fakat daha yerinde uygulama üniversite düzeyinde istatistiksel modelleme olacaktır. Sosyal medyada sıklıkla karşılaştığım diğer sayılarsa şunlar: 1 4 1 12 29 41 93 168 311 277. Bunlar ise her gün tespit edilen yeni vaka sayısı. Yalnızca bu verilere bakarak işlerin çok kötü olduğu varsayımı yapılıyor. Ancak bu oldukça zayıf bir analiz. Veri, yalnızca geçmişiyle modellenmez!
Görüldüğü üzere son gün tespit edilen yeni vaka sayısı azalmış. Bu bir işaret ama minicik bir işaret çünkü tek bir gün ile kesin sonuca varılamaz. Üstelik son gün yapılan test sayısı da azalmış. Öyleyse test sayılarını da analize dâhil edelim. Ama edemeyiz, çünkü kamuoyuyla paylaşılmıyor.
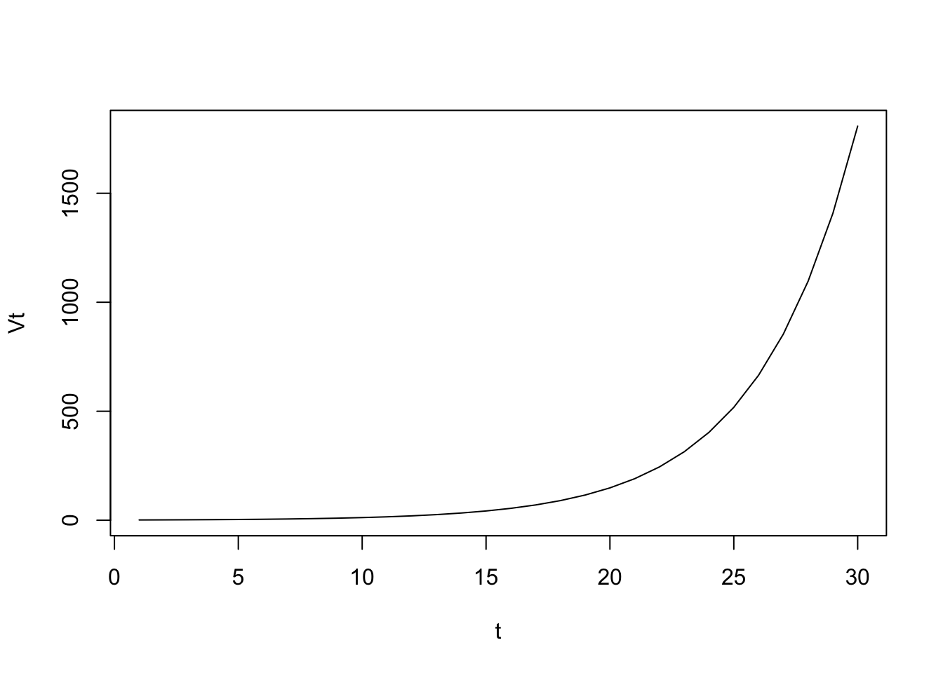
Lise matematik derslerinde türev konusunu alanlar bilirler. 1. türev değişimin yönünü; 2. türev ise değişimin hızını verir. Yani ilki artıyor veya azalıyor sorusunu; ikincisi ise artarak mı yoksa azalarak mı değişiyor sorusunu yanıtlar. Azalarak artmak; artış var fakat artış hızı azalmış demektir. Yani işler kötüleşmiş, en kötüye hala yaklaşmamışız fakat tünelin ucunda ışık azıcık da olsa görülüyor demek. Artarak artmak ise ufukta hiç mi hiç ışık yok demek. Son günlerde duyduğumuz üstel (exponential) fonksiyon bunun bir tipi.

Şu an elimizde yeterli veri yok, hala ‘geometrik olarak’ yani artarak arttığını (felaket senaryosu) söyleyebiliriz. Son gün gelen kötüleşme hızındaki azalma, uygulanan test sayısındaki azalma veya tesadüf kaynaklı değilse, oldukça iyi bir haber. Ancak tek bir veri kesin çıkarımlar için yetersiz.
Türkiye nüfus olarak büyük bir ülke ve her bölgesinin demografik durumu, maddi imkânları, devletin sağlık kurumlarının niceliği ve niteliği aynı değil. Peki, elimizde bölgelere veya illere göre vaka, test, tedavi, ölüm verileri var mı? Yok! Yaygın söylentiye göre panik olurmuş. Bunu nedense ABD’liler düşünememiş ve her gün tek tek eyaletlere göre açıklamayı sürdürüyorlar. Sunulan açıklama şu; kimi bölgede çok vaka varsa; oradan diğer bölgelere göç olur ve bunun neticesinde salgın her yere yayılır.

Böyle düşünenler; herkesin hareket kabiliyetine sahip olduğunu, tüm otellerin açık olduğunu, başka yerden anında ev kiralanabileceğini veya kolayca akrabalara yerleşilebileceğini sanıyorlar. Hâlbuki bu önermeler yetersiz, ötesi en riskli bölge konusunda spekülasyonlara yol açıyor. Siz yeterli ve güvenilir veriyi ivedilikle paylaşmazsanız; bunun yerini fısıltı gazetesi alır, özellikle sosyal medya çağında. Son günlerde Whatsapp yoluyla bilimselliği şüpheli ve panik yaratabilecek kaç görsel aldınız? Muhtemelen onlarca, demek ki şeffaflık olmazsa olmazmış!
Konunun sosyal boyutuna da biraz değinelim. Karantinanın başarısı, hastanelerde sunulan hizmetin kalitesi, sağlık personelinin kendi sağlığı da çok önemli. Ülke ekonomisinin makro ölçekteki durumu ile çalışamamaktan ötürü gelir kaybı yaşayanları da unutmayalım.
Özetle, birkaç sayıyı yan yana koyarak büyük çıkarımlarda bulunmak hatalı. Elimizdeki veri az, kalitesi şüpheli, uluslararası karşılaştırmalar coğrafi ve demografik farklılıklar ve sağlık sistemlerinin niteliği nedeniyle yorumlaması zor. Ancak bir şey daha var; o da ‘sınıf farkı’.
Yani sizin ülkenizde virüsün yayılma hızı yüksek ve tedavi oranı düşük olabilir. Hatta siz de yaşlı ve kronik hastalığa sahip biri olabilirsiniz. Fakat yeterince servetiniz varsa kendinizi daha kolay toplumda izole edebilir, hasta olduğunuzda ise daha iyi şartlarda tedavi ettirebilirsiniz. Elbette sınıf farkı tek faktör değil. Ünlü ve zengin kişilerin de başına geldiğini biliyoruz. Fakat salgının Batı’da da iyice yaygınlaşmasının ardından küresel bilincin arttığını; imkânları olanların kendilerini korumaya aldıklarını ve tedavi erişimlerinin yüksek olduğunu biliyoruz.
Kısacası mevcut verilerle durumun iyileşeceğini söylemek zor ama panik de doğru değil. 3 görevimiz var. İlki kendimizi karantinaya almak. İkincisi daha kapsamlı veriler için bakanlığı zorlamak. Üçüncüsü krizden en büyük maddi zarar görenlerin telafisine destek olmak. Hayati risk alan sağlık emekçilerine de teşekkürlerimizi sunmalıyız. Marketlerde çalışanlara ve evlere paket servis yapanlara da teşekkür etmeli. Şu anda bu yazıyı okumanıza olanak tanıyan internet erişimi ve öncesinde elektrik üretiminde yer alan işçileri de asla unutmamalı!
Peki ‘geleceğe ilişkin görüşünüz nedir’ deseniz, nasıl cevap veririm? Kendi ülkemizi yeterince bilmediğimiz gibi, dünyayı da bilmiyoruz, hatta salgının kaç ay belki yıl süreceğini de. En doğrusu farklı senaryolar yapmak; iyi, kötü ve muhtemel gibi; ötesi fazla öznel olur, desteksiz kalır. Son söz; ekonomi yazılarımı okuyanlar, 2008 krizi sonrasında yeni bir kriz daha olacağını; birinci ve ikinci dünya savaşı arasındaki döneme (interwar years) atıfta bulunarak, şu andaki dönemin ileride ‘iki kriz arası dönem’ diye tarihte anılacağı önermemi mutlaka görmüşlerdir. İki konuyu bağlayalım. 1913 ile 1919 oldukça farklıydı; 1919 ile de 1939 ve en çok da 1939 ile 1945. Yalnızca tıbben ve iktisadi olarak değil; iç ve dış politik olarak önemli bir eşikteyiz. Bunun nedeni korona değil ama her şeyi tetikleyen de korona oldu. Yeni bir küresel sisteme hazır olalım!
Kaynak: ParaAnaliz

















